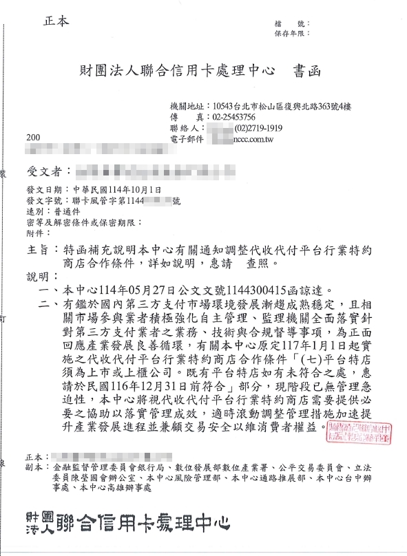
【警政時報 趙靜姸/台北報導】聯合信用卡處理中心於今(114)年5月27日突發函,要求合作之第三方支付業者須於民國116年12月31日前完成上市櫃,始得續約。立法委員陳瑩(同時擔任台灣數位電商創新協會首席顧問)於上(9)月24日特別召開協調會議,邀集數位發展部產業署、公平交易委員會、金融監督管理委員會銀行局、台灣萬事達金流及台灣數位電商創新協會等單位共同討論。會議在陳瑩委員安排與立法院研究室江主任專業且中立的協調下,順利凝聚共識並獲致圓滿結果。會中,聯合信用卡處理中心表示,因人力不足,確實在管理上面臨困難,遂提出相關要求。

數位發展部產業署林清嶔組長則指出,產業署已加強對業者的監管與定期稽核,並強調原經濟部登記的逾3萬家掛名業者,經持續整頓後,目前僅剩54家合格且具實質營運的業者,顯示政府已逐步健全管理機制。銀行局童政彰局長明確表示,不同意以「上市櫃」作為合作業者的限制,認為仍有再研議空間。

台灣萬事達金流代表補充說明,數位部產業署已持續推動多項第三方支付防制洗錢與詐欺的協防平台,並協助業者成立同業公會,建立自律規範,逐步提升產業自律與監管能量。並指出,賴清德總統於擔任行政院長期間推行的「行動支付覆蓋率達90%」政策,仍有賴產業持續推展,銀行局童政彰局長與產業署林清嶔組長皆表示支持。

經充分討論後,聯合信用卡處理中心承諾,將再行研議此項要求的必要性與急迫性。會後於10月2日,該中心隨即發文表示,本案已無急迫管理之需求。
此一協調結果,顯示主管機關與業者對於第三方支付產業健全發展及防制風險,已有共識將以更合理方式推動,避免對產業造成不必要限制,同時也為台灣數位金融產業奠定更合理、穩健的發展基礎。
更多警政時報報導
【獨家】Google廣告吸血黑幕曝光!寵物殯葬霸主怒控:惡意點擊如搶劫、廣告費暴增3倍竟換來殭屍流量
【獨家】基督徒假聖名吸金實錄(上)以「同工」之名行詐騙之實?張偉德黃金跟單事件揭密!
